
Remote Sensing


California's Most Destructive Wildfire: Mapping The Tubbs Fire (2017)

Urban Applications of Supervised Classification: Landsat vs. MODIS

Water Resource Analysis: Lake Change Detection of the Tibetan Plateau

Analysis of Topographic Data: DEM of Mt. Whitney, CA using SRTM Imagery

Active Remote Sensing: Interpolation & Analysis of SAR Imagery

Unsupervised Classification: Land Cover Types in Los Angeles, CA
Predictive Modeling

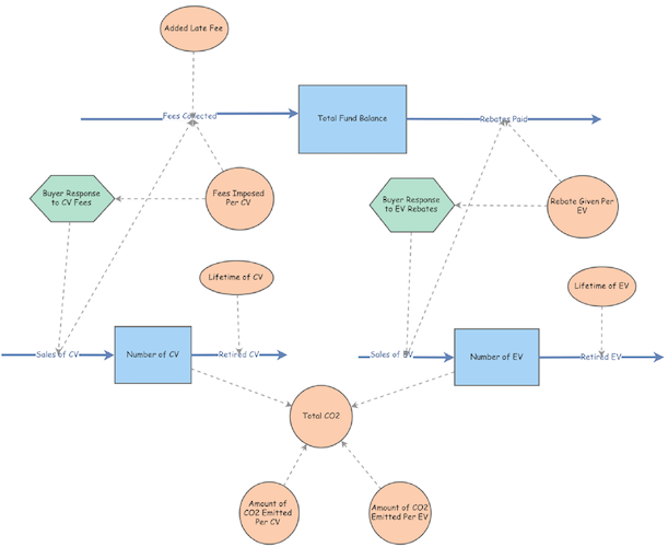
Conceptualizing the Shift from Conventional Vehicles to Electric Vehicles: Modeling a Proposed 'Feebate Program'

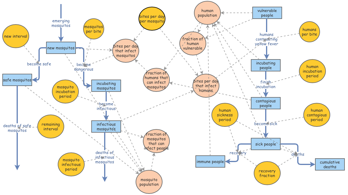
Simulating an Epidemic: Yellow Fever Modeling in Veracruz, Mexico

Modeling the Oasis of the Dry Great Basin: Predicting Water Values of Mono Lake

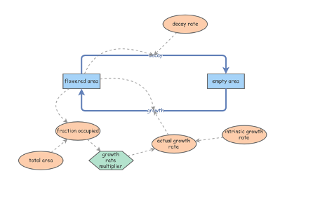
S-Shaped Growth: Modeling the Natural System of a Flowered Area
SQL & Buffer Analysis

Comprehending the Range of North Korea's Strongest Missiles

Starbucks' Key to Success: Demographic Considerations for Ideal Store Locations in Riverside County, CA

Elementary School Attendance & Number of Registered Voters Per School District: Minimizing Classroom Sizes Clark County, NV

Public School and Oil Gas Well Assessment in Los Angeles, CA
DEM

Three-Dimensional Mapping of Natural Disaster Scenarios: Leilani Estates, HI (2018)

Bridging the Darién Gap: A Cost-Distance Analysis of Yaviza to Chigorodo and Apartado

Potential Inundation: Sea Level Rise in Miami-Dade County, Florida
Cartography

A New Design for Sequoia National Park: The Ideal Cartographic Relief Map

Re-Designing LA's Bus Routes: Big Blue Bus #44

Recreating the 2016 Presidential Election: A Nation Divided

Variables of Statewide Thematic Mappings

A Dot-Density Representation of LA's Ethnic & Racial Distribution
Raster Analysis

US Mass Shootings: Forces of Prediction, or Varying Inconsistencies?

Site Suitability Analysis: San Diego Elevation Mappings for a Summer Campground

Modifications of T-Mobile Cell Towers for Accentuated Coverage Areas: Los Angeles, CA
Interpolation

The Spatial Dynamics of Presidential Elections: An Autocorrelation Analysis of Voter Behavior in 2012 & 2016

Precipitation Calculations of Ski Resorts in Placer County, CA


